About the Project
INTRO
The Inner Selfies Project is a public-engagement initiative created by artists Hanif Janmohamed and Maria Lantin, in collaboration with the Art Gallery of Ontario. It is a hybrid work with a physical maker space at the AGO's Community Gallery and this public online digital space, with the Inner-Selfie Drawing Tool.
The exhibition opened in July 2022 as an emergent work that engages with concepts of self and no-self. We are interested in questioning selfie culture and in the co-creation of new, poetic representations of identity and self.
The artists and the AGO acknowledge the generous support of the Canada Council for the Arts for this project through the Digital Strategy Fund.
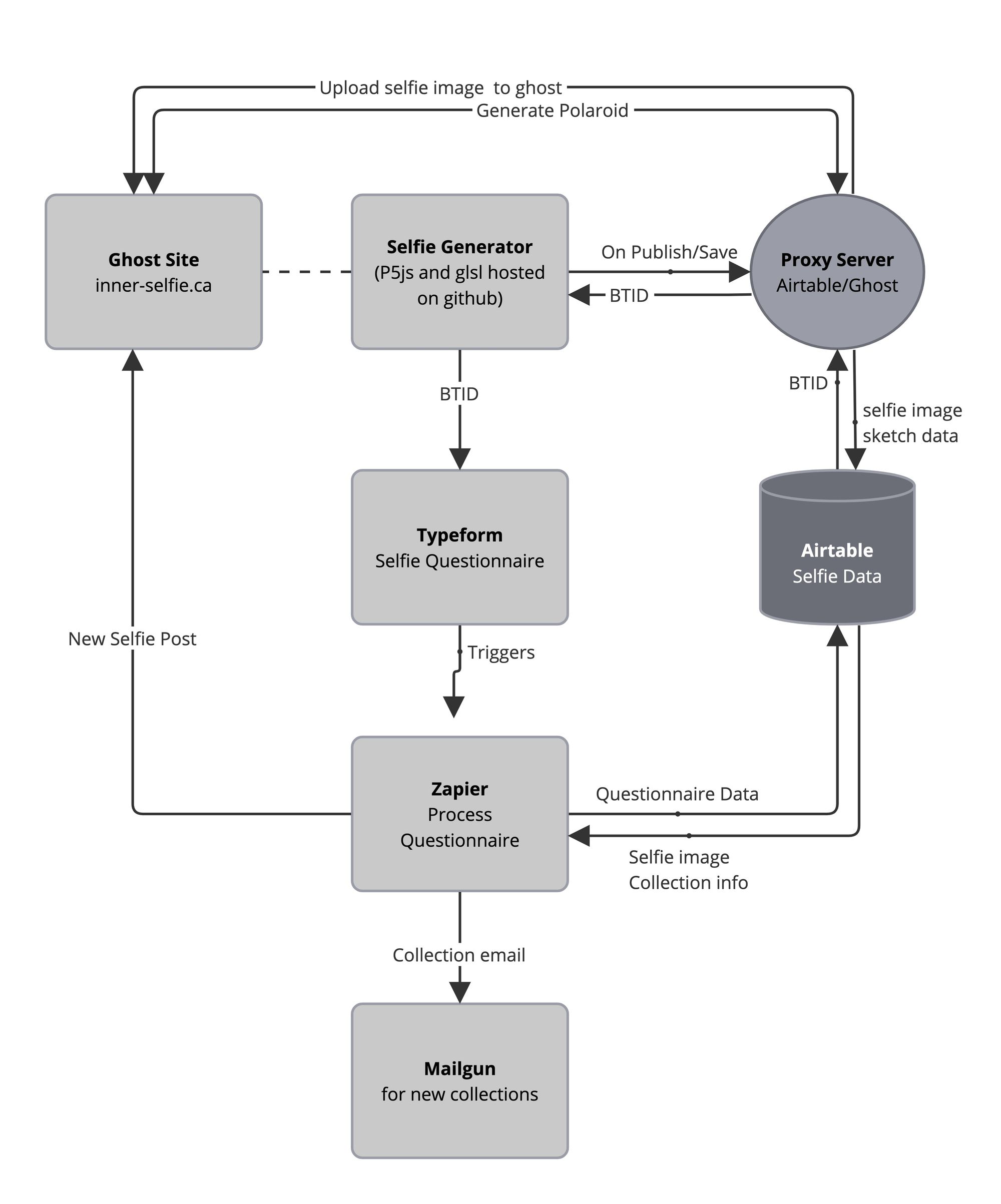
Tech Framework
Early on, one of the software engineers on the project suggested a "no code" approach to the project. It sounded appealing so we went down that road. It turns out that "no code" is anything but. It does simplify some of the initial set up but in the end, there is a lot of work coaxing each component of the tech stack to work as intended and still interface well with the other components. And each component has a subscription fee. Perhaps it adds up to the same cost when maintenance of bespoke code is taken into account but it does add some vulnerability as each component is controlled by a different vendor.
Below is the tech stack we ended up with. Ghost is the CMS and website framework. We customized an existing theme to get to the look we wanted. The selfie generator is Javascript with GLSL using p5js. It's hosted separately on Github, though this is mostly a side effect of the development schedule and could be moved to Ghost. The selfie data is stored on Airtable which is a web database service. It has a nice visual interface to the data and works nicely with Zapier. The questionnaire is done with Typeform, a standard in the survey world (but constrained in some unexpected ways!). When a new questionnaire is completed it triggers an event in Zapier which processes the data and interfaces with Airtable and Ghost to generate the new post and potentially communicate with the user through Mailgun if a new collection was created. The glue holding the components together is a custom Proxy Server running on Digital Ocean which uses the Airtable and Ghost API to save the selfie image and generate selfie Polaroids.


Development History

The alpha version of the Inner Selfie proposed the Inner Selfie as a large format data visualization, based on a questionnaire. The data - our stories, beliefs, experiences, memories, histories, likes, dislikes, and sense of place used to create a kind of portrait of the hidden Inner Self - somewhere between a medical questionnaire and a visit to a palm reading or astrologer.
Responses were processed in a Google sheet, maps were generated via an API and colourized using ImageMagick and PSD, and the whole thing was output, Wizard of Oz fashion, as a large format print - a data visualization of the terrain of the Inner Self.
We received a Canada Council, Digital Strategy Fund Community Engagement grant to develop the idea further.
COVID
As we embarked on developing the Inner Selfie project under the Digital Strategy Fund grant, we also had to work with shifting landscapes brought to the mix by Covid. There were physical closures of the gallery to consider, changing opening dates, unexpected production constraints, and the distinct possibility of a prolonged closure, or a deferred opening.
Our concept of interactive screens and kiosks with large format prints in the gallery became unworkable. How might we lean into the online component of the Inner Selfie project? What could our approach be without a physical exhibition as an anchor?
With public closures Museums' interests shifted to online public engagement and Paola Poletto took these questions and the Selfie project into an invitational workshop – Tools And Approaches For Transforming Museum Experience, as one of 15 projects selected by The Cooper Hewitt, Smithsonian Design Museum’s Interaction Lab.
During the discovery phase, we pivoted Inner Selfies to an interactive web experience and the project grew and grew. The outcome was an integrated questionnaire with results presented as a series of generative, interactive modules built around the core frame of an MRI scan. We looked to engage and visualize the participant’s journey into the domain of the Self as a temporal interactive experience across a series of screens.
It was an exciting prospect, rich, layered, engaging, complex, and eventually unaffordable due to a ballooning cost estimate and timeframe for custom development due to COVID. We changed the development team and approach to a no-code/low-code solution - the software stack became Ghost CMS/Zapier/Airtable/Typeform. However, COVID affected the new development team's health, and we had to explore a new simpler pivot.
User interaction became a generative element and we decoupled the experiences of questioning and creating - a fallback but we were in the midst of a pandemic!
Our explorations led us to the current manifestation of the Inner Selfie Drawing Tool - and the project became a bona fide minimum-viable-product and social experiment.
We gained a wealth of understanding and see this iteration as a beautiful interactive public engagement work of research. We hope to learn from public engagement and will return to the original project scope of a generative interactive version - and realize a fully immersive experience of the voyage into the place/no place of the self/no-self.
Hanif Janmohamed, Maria Lantin.